Accès anticipé aux abonnements
Snipcart vous permet de vendre des abonnements sur votre site.
Autre remarque importante, cette fonctionnalité est uniquement disponible pour les commerçants utilisant Stripe comme passerelle de paiement. Nous travaillons à l'ajout de la prise en charge d'autres passerelles de paiement.
Dans cette section, vous apprendrez comment ajouter des abonnements à votre site web.
Abonnement et plan
Un abonnement est la combinaison d'un plan et d'articles.
Plan
Le plan représente le calendrier des paiements; vous pouvez définir l'intervalle des paiements récurrents, le nombre d'intervalles (toutes les 2 semaines, tous les mois, etc.). Des articles différents peuvent avoir le même plan.
Abonnement
L'abonnement comprend le plan sélectionné et les articles sélectionnés. L'abonnement est le lien entre le client et le plan. Les abonnements peuvent être consultés et gérés dans le tableau de bord du commerçant.

Les clients peuvent également consulter et gérer leurs abonnements dans le tableau de bord client.

Commande récurrente
Une commande récurrente est créée pour chaque paiement d'abonnement. Elles seront identifiées dans le tableau de bord du commerçant.

Définir un plan
Pour créer un abonnement, vous devez d'abord ajouter un bouton d'achat à votre site avec des attributs spécifiques.
data-item-selected-planstring - Obligatoire
Le plan sélectionné pour l'article. La valeur doit être l'identifiant du plan défini par data-planX-id.
S'il n'est pas défini, le premier plan sera sélectionné automatiquement.
data-planX-idstring - Obligatoire
L'identifiant du plan. Il doit être unique.
data-planX-namestring - Obligatoire
Le nom du plan. Cette information est affichée comme nom de l'abonnement dans tous les courriels, dans le tableau de bord du commerçant et dans le tableau de bord client.
data-planX-frequency"Daily" | "Weekly" | "Monthly" | "Yearly" - Obligatoire
La fréquence des paiements. Ceci peut être combiné avec l'intervalle pour permettre plus de flexibilité.
data-planX-intervalnumber
Valeur par défaut : 1
L'intervalle de paiement, par exemple, si la fréquence est Weekly (hebdomadaire) et l'intervalle est de 2, les paiements seront effectués toutes les deux semaines.
data-planX-countnumber
Le nombre de cycles de facturation avant que l'abonnement ne s'arrête. Si le nombre n'est pas défini, l'abonnement sera renouvelé indéfiniment. Cela peut être utile lorsque vous devez prendre un nombre spécifique de paiements.
data-item-planX-pricenumber | multi-currency price
Le prix de l'article dans le plan. Il peut être utilisé pour offrir le même produit à des prix différents selon le plan sélectionné. Cet attribut supporte également le multidevise.
Bouton d'achat HTML
<button class="snipcart-add-item"
data-item-id="painting_lessons"
data-item-name="1h painting class"
data-item-price="30"
data-item-url="/painting_lessons"
data-item-description="Painting lessons - 1h"
data-item-selected-plan="weekly-plan"
data-plan1-id="weekly-plan"
data-plan1-name="1h / week for 1 session"
data-plan1-frequency="weekly"
data-plan1-interval="1"
data-plan1-count="10"
data-item-plan1-price="20"
data-plan2-id="biweekly-plan"
data-plan2-name="1h / 2 weeks for 1 session"
data-plan2-frequency="weekly"
data-plan2-interval="2"
data-plan2-count="5"
data-item-plan2-price="25"
>
Add to cart
</button>Schéma JSON si l'indexeur JSON est utilisé
{
"id": "painting_lessons",
"name": "1h painting class",
"url": "/paint_lessons",
"price": 30.00,
"description": "Painting lessons - 1h",
"availablePlans": [
{
"id": "weekly-plan",
"name": "1h / week for 1 session",
"frequency": "weekly",
"interval": 1,
"count": 10,
"itemPrice": 20.00
},
{
"id": "biweekly-plan",
"name": "1h / 2 weeks for 1 session",
"frequency": "weekly",
"interval": 1,
"count": 5,
"itemPrice": 25.00
}
]
}Cycle de vie de l'abonnement
Un abonnement a un cycle de vie, des paiements récurrents sont facturés, certains d'entre eux peuvent échouer, les clients peuvent décider d'annuler, etc. Les schémas ci-dessous illustrent l'implémentation de ce cycle de vie.
Premier paiement
Lorsqu'un client achète un abonnement, un paiement initial est effectué, ce qui crée un abonnement et une commande dans le tableau de bord.
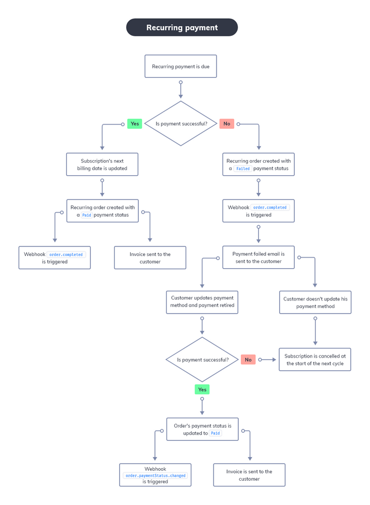
Paiement récurrent
Les abonnements seront facturés sur la base du calendrier prévu. Chaque paiement récurrent créera une commande dans le tableau de bord. Lorsqu'un paiement récurrent échoue, le client en est informé et doit mettre à jour sa méthode de paiement pour régler le solde restant. Un abonnement non payé sera automatiquement annulé à la prochaine date de facturation.
Abonnement annulé
Un abonnement peut être annulé par le commerçant via le tableau de bord du commerçant ou par le client directement dans le tableau de bord client. Lorsqu'un abonnement est annulé, l'état de l'abonnement est défini à CancellationRequested, l'abonnement restera actif jusqu'à la prochaine date de facturation. L'état sera alors changé en Cancelled. Il est important d'en tenir compte si vous ajoutez de nouvelles fonctionnalités à la nôtre.
Feuille de route
Cette fonctionnalité est encore en accès anticipé; nous y travaillons toujours activement. Les fonctionnalités prévues à la feuille de route comprennent :
- Prise en charge d'un plus grand nombre de passerelles et de méthodes de paiement.
- Mollie
- Square
- Braintree
- Périodes d'essai
- Calendrier des paiements plus flexible basé sur la spécification iCalendar (RFC 2445)
- Rabais sur les abonnements
- Configuration du délai de grâce (durée pendant laquelle l'abonnement non payé reste actif).
- Abonnements multi-articles (pour prendre en charge des cas d'utilisation plus complexes tels que les boîtes alimentaires ou les abonnements de type "build-your-own").
- Achat simultané d'articles standard (non récurrents) et d'abonnements.
FAQ
La livraison est-elle facturée pour chaque commande récurrente?
Oui, les mêmes frais de livraison seront facturés pour chaque commande récurrente.
Lors du paiement, j'obtiens l'erreur suivante : aucune méthode de paiement n'a été trouvée. Pourquoi?
Pour l'instant, nous ne prenons en charge que Stripe. Si aucune méthode de paiement n'est disponible lors du processus de paiement, vous utilisez probablement une autre passerelle.
Que se passe-t-il lorsque le paiement d'une commande récurrente est refusé?
Lorsqu'un paiement est refusé, le client reçoit un courriel indiquant que le paiement a échoué. Il leur sera demandé de mettre à jour leur méthode de paiement. Ils auront jusqu'à la fin du cycle de facturation ou un mois (selon la première éventualité) pour mettre à jour leur méthode de paiement et réessayer le paiement. Si à la date limite de paiement, le paiement n'a pas été effectué, nous annulerons l'abonnement. Ce schéma illustre l'ensemble du processus de paiement des commandes récurrentes, y compris lorsqu'un paiement est refusé.


